2014年度珠海市龍神有限公司中職鈑噴大賽選手培訓方案 

 

 

為了響應國家“企業應該積極融入和參與職業教育事業”的號召,讓部分參賽條件和設施不足的學校也能參加技能大賽,促進全國中職技能大賽在全國的快速和均衡地發展,珠海市龍神有限公司憑借自身20多年的汽車鈑噴行業經驗和設備技術優勢,定于201431日至320在珠海舉辦為期20天的汽車車身修復與涂裝技能大賽選手培訓,具體方案如下: 

 

一、培訓單位

珠海市龍神汽車職業培訓學校、珠海市龍神有限公司,一直專注于從事汽車鈑噴、美容系列產品的生產設計和銷售服務業務。近年來,公司又先后在汽車鈑噴維修校企合作、職業院校鈑噴技能大賽組織和師生培訓、學生從業素質課程開發與推廣等方面做了大量的工作,取得了良好的聲譽。 

2009年起,公司先后為車身修復2009年全國總決賽、山東省賽、海南省賽、廣東省賽,以及2010年的全國總決賽、廣東省賽、廣西省賽、四川省賽、海南省賽,和2011年的國賽、廣西省賽、山東省賽等舉辦單位提供大賽用品、賽場布置、技術指導和裁判支持等。2011年起,公司正式成為全國中職技能大賽汽車專業贊助商。近四年來,公司先后為深圳寶安職業技術學校、青島市城陽中等專業職業學校等培養了多批競賽選手,其中獲得國家一等獎的4名、國家二等獎4名、國家三等獎的8名、省一等獎4名、省二等獎3名、省三等獎5名。 

 

二、培訓對象 

獲得2014年全國中等職業技能大賽汽車車身修復與涂裝技能大賽資格的: 

1、參賽選手; 

2、競賽帶隊老師; 

 

三、培訓內容 

1、全國中職汽車車身修復技能大賽  結合公司2009201020112012年的賽前培訓選手的經驗,以及2013年全國職業院校技能大賽“汽車應用與維修技能大賽”競賽方案,向選手和指導老師詳細講解汽車車身修復大賽的項目技術、操作規則、比賽流程、評分要點,以及選手比賽心理輔導等,全方位的協助大賽選手取得優異成績。 

2、汽車車身鈑金修復技術  通過理論與實操教學讓選手、老師在掌握技能大賽技能的基礎上全面掌握汽車車身結構、車用材料和常見事故車輛損傷評估等基礎知識,以及車身鈑金修復工藝流程、常用鈑金修復工具、鈑金件的除舊漆、平整修復、換件修復和車身大損傷校正等使用技術設備。 

3、汽車車身涂裝修復技術  讓選手、老師全面理解并掌握汽車涂裝的安全與防護知識、噴漆常用設備和耗材的使用、噴漆前處理和準備工作、底漆中涂層以及面漆的噴涂、油漆調色、塑料修理與涂裝和常見的漆病問題及對策,并酌情講解4S店整廠配套及管理知識。

 

 

四、培訓收費(二十天)

 

培訓時間20天,即從201431日起至320日止,休息兩個周日;期間餐費按照上課時間18天預收,實際參照離開時間調整。具體收費情況如下:

 

 

 

五、課程設置

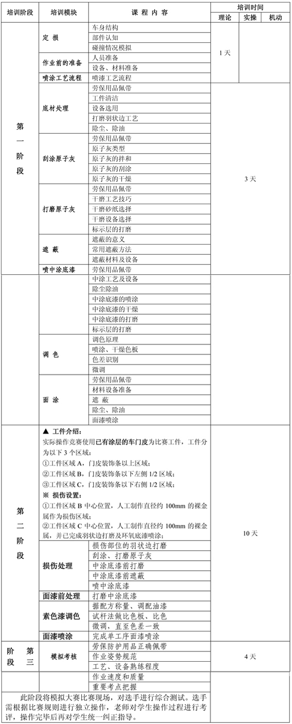
整個培訓課程分三個階段,其中第一階段先按車身修復的基本工藝驟步培訓,時間約為10天;第二階段則以競賽項目專項培訓,時間也為10天;第三階段主要以模擬大賽現場,進行綜合強化訓練。詳情見下表:

 

1、車身修復課程安排:

 

      2、車身涂裝課程安排:

    

    

 

 

六、交通路線

1廣州      1)飛機  ——→廣州機場——→再坐到珠海的機場巴士(車票80元,行程3小時)——→珠海香州或拱北車站——→電話龍神公司聯系人派車接送,

  (2)火車   ——→廣州火車站(出站往右拐方向行走300米)——→廣東省汽車站和流花汽車站,兩個車站均有廣州至珠海的巴士車(車票65元,行程3小時)——→珠海香州或拱北汽車站——→電話龍神公司聯系人派車接送

2珠海       1)飛機  ——→珠海三灶機場——→電話龍神公司聯系人派車接送

3深圳       1)飛機  ——→深圳寶安機場——→福永汽車車站——→珠海香州或拱北車站——→電話龍神公司聯系人派車接送

4廣州南站   1)——→乘坐(廣州---珠海)城軌——→明珠站下車——→電話龍神公司聯系人派車接送

—— 龍神公司地址:珠海市梅華西路香州科技工業區2372164

 

七、聯系方式

珠海市龍神公司培訓部  宋老師           珠海市龍神公司培訓部  許燕龍

電話    0756-8501433 /8509052          電話     0756-8509052/85809433

傳真    0756-8509344                   傳真     0756-8509344

手機   013924709400                手機    18125060016

Email  songming@longco.com.cn          Email    xuyanlong@longco.com.cn

 

 

 

附件1:報名回執